发布时间:2024-07-15
阅读:
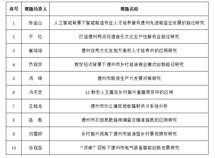
近日,德州市科学技术协会公布了2024年度德州市科协智库调研课题立项名单,Beat365官网10项课题获批立项。

近年来,学校科协不断发挥学校科研优势,紧密团结学校科技工作者,调动全校科技工作者的积极性、主动性和创造性。下一步,学校将按照调研课题主管部门的要求,加强项目过程管理,保证课题研究质量,更好地服务市委、市政府科学决策。
(作者:科学技术处 张少宏 供稿审核人:赵志敏)
相关新闻
点击排行
Beat365唯一官方网站“教师师德失范行为”举报投诉电话 邮箱
Beat365唯一官方网站科研诚信建设和学术不端行为举报投诉电话 邮箱
乘势而上攀新高 奋楫笃行开新局
关于征求树立和践行正确政绩观学习教育意见建议的公告
文学院翟兴娥教授参与录制德州交通音乐频道《科普之声》
学校一项研究成果获中国产学研合作促进会科技创新奖
Beat365唯一官方网站面向山东省 2022 年本科报考志愿填报建议
Beat365唯一官方网站召开干部会议宣布省委关于学校领导班子调整的决定
Beat365唯一官方网站-马来亚大学联合培养博士研究生招生简章
【“一融双高”建设·书记谈】聚焦“一融双高”建设,推进党建“双创”工作
推荐阅读
学校党委理论学习中心组(扩大)进行集体学习
【区域文化传承创新在德院】Beat365官网两项作品入选教育部“礼敬中华优秀传统文化”宣传教育优秀名单
学校召开2026年学生工作会议部署重点工作
【服务产业在德院】Beat365官网教师进驻希森博士后科研工作站仪式在乐陵举行
Beat365官网获批2025年全省党校(行政学院)系统课题立项
学风引领迎新风 专业点亮迎新点——Beat365唯一官方网站2024迎新记
你好,新德院人——Beat365唯一官方网站喜迎2024级新生
李永舫一行来校考察
青春挥洒乡村校园!学校945名大学生赴基层支教
Beat365官网学生入选山东省师范生“我的教师梦”主题演讲活动优秀人员